2048核基地

当前位置: 主页 >>人才培养>>本科生培养>>公示公告>>正文

【毕业设计】2026届2048核基地 本科生开题答辩流程

2025年12月18日 10:00  点击:[]

2026届2048核基地 本科生开题答辩流程

一、前期准备阶段(答辩前)

1、学生在毕设系统中上传《开题报告》。

2、指导老师在系统中审核学生开题报告,审核通过后方可进入后续流程。

3、学生所在系主任在系统中进行开题分组,并指定各组的答辩组长和答辩秘书老师。每个答辩组至少包含5位老师(含组长和秘书)。

4、答辩组长负责协调本组老师,确定开题答辩时间。

5、答辩秘书老师负责借用答辩教室,建立答辩学生群(秘书入群),并指定一名答辩负责学生。

6、答辩秘书老师或负责学生在群内公布答辩时间、地点、顺序及需准备的材料清单。

7、学生准备答辩材料

①答辩PPT:准备3-5分钟PPT,内容应涵盖选题背景与意义、研究内容、拟解决的关键问题、研究方法与技术路线、总体安排与进度等。

②纸质材料:

《开题报告》纸质版若干份(份数与本组答辩老师人数一致)。

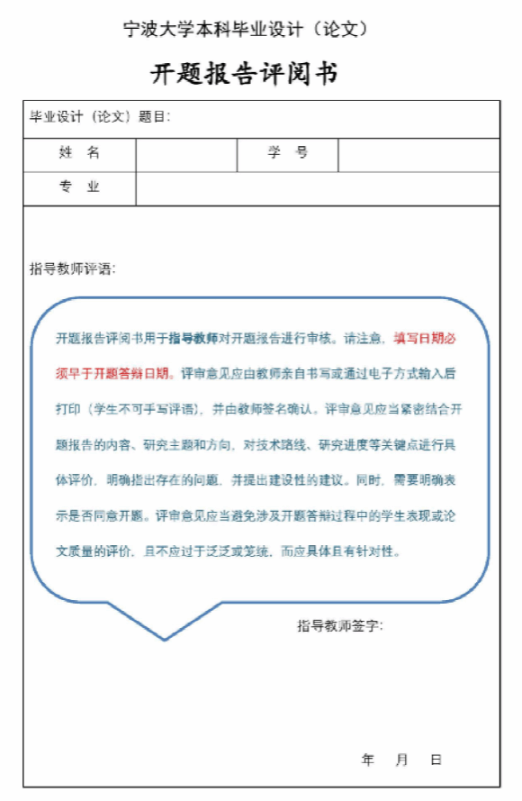
《开题报告评阅书》1份(指导教师填写)。

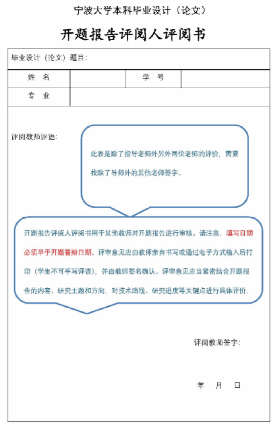
《开题报告评阅人评阅书》2份(其他两位老师填写)。

《开题论证记录表》1份(答辩时记录用)。

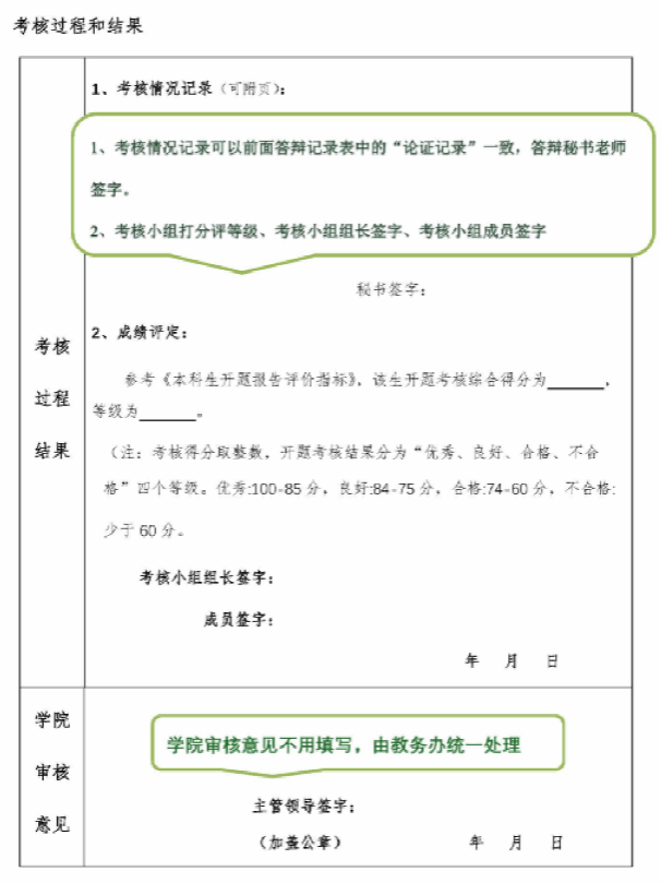
《开题考核表》1份(A3打印,向学委领取,答辩当天填写)。

重点:评阅书的评语撰写有明确规定(见下述要求),学生需在提交前自行核验,若不合规,须由学生本人按规范修改并重新提交。

①《开题报告评阅书》和《开题报告评阅人评阅书》需在答辩前完成填写并请相应老师签字(日期应为答辩日期之前)。

②评阅书评语内容需针对开题报告内容,评价研究方向、技术路线、进度安排等,指出问题并提出建议,明确给出是否允许开题的意见,评语不得涉及答辩表现或论文最终评价。

③评语不可由学生手写,应由老师手写,或电子打印后请老师签字。

二、开题答辩过程(答辩当天,所有答辩需在12月31日前完成

1、学生按顺序进入答辩教室进行陈述与问答。

2、请其他同学协助,将答辩过程中的师生问答记录在《开题论证记录表》的“论证记录”栏,填写完毕后交给答辩秘书。

3、《开题考核表》中的“考核情况记录” 也需誊抄问答内容,该表由学生填写完整后交由答辩秘书。

三、材料整理与提交(答辩结束后,提交截止日期2026年1月11日

1、答辩秘书老师整理好《开题论证记录表》、《开题考核表》后,返回给答辩组负责学生。

2、学生将《开题报告评阅书》、《开题报告评阅人评阅书》交给所在答辩组负责学生

3、答辩组负责学生将每个学生的材料按照下列顺序整理好,每位学生一份资料包,

《开题报告评阅书》(指导教师)1份

《开题报告评阅人评阅书》(其他教师,2份)

《开题论证记录表》1份

《开题考核表》(上述四份资料加到考核表中)

由负责学生收齐本组所有同学的材料,统一提交至学院教务办213。








上一条:【选课】关于2025-2026-2学期选修校外优质通识课程的通知 下一条:【选课】2025-2026-2学期选课等事项通知

关闭